「产品方案」3Chat.ai:懂你业务的能动性AI客服智能体















🧠 能动性AI智能体:具备自主决策、目标导向和动态适应能力,能独立处理复杂任务,并将每一次客服互动都转化为业务增长的机会。
🔗 基于MCP打造:通过MCP协议,低成本快速对接您的营销、物流、订单等业务系统,让AI调用实时数据,精准解答客户问题。
🕸️ 全渠道聚合对接:支持官网、独立站、WhatsApp、邮箱、微信公众号等多种渠道,统一管理客户咨询,确保每一次互动数据都有效沉淀。
🔍 AI数据洞察:通过持续学习和分析客户沟通记录,自我优化客服策略,不断提升客户满意度(CSAT)等关键指标 。
🤝🏻 协作无缝衔接:当需要人工介入时,AI会将完整的沟通记录共享给员工,确保服务无缝衔接,保障优质客户体验。
☝🏻 多语言与7*24响应客户:提供全天候、多语言的自动化服务和个性化智能体,帮助中国卖家轻松应对全球化客服场景。
企业名称: 金史密斯(KingSmith)
成立时间: 2015年
品牌理念: 让更多的人爱上健康运动生活。
所属行业: 智能健身硬件 / 跨境电商
售前售后高频重复咨询:客户会提出大量高度相似、但又非常具体的问题,例如产品尺寸、适配性、使用方法等。这些问题并不复杂,但数量庞大,且需要准确、及时地回答;
时差导致服务响应滞后:团队与主要目标市场存在显著时差(如中国团队服务欧美客户),无法在客户活跃时段及时响应咨询与售后请求。跨境商家经常要面临,客户在白天提交咨询,需等待数小时甚至隔夜才能获得回复,而一旦售后问题(如物流延迟、退货、包税政策)处理不及时,容易引发客户不满与差评;
产品众多,销售咨询问题难解决:产品种类繁多、参数复杂,客服人员难以全面掌握所有信息,导致回复不准确或响应缓慢,而且客服行业人员流动大,新员工培训需要投入时间和金钱,在面对客户咨询涉及产品参数或使用场景时,需反复查证,影响沟通效率;
全球语言多样化,客服人员响应效果差:依赖机器翻译,语义不准确,语气生硬,影响客户体验;
物流与时效管理的巨大压力: 很多客户非常关心跨境物流问题,人工客服需要根据客户提供的订单号去不同物流商系统反复查询费率与时效,工作重复性极高。
产品问答: 直接从知识库中提取精准参数信息回答用户。
产品对比: 根据预设的多个维度(如基本性能、智能功能、价格等)生成结构化对比信息。
个性化推荐: 基于多轮对话收集用户标签(如使用强度、空间、预算、体重等),匹配产品标签,优先推荐爆品,实现精准推荐。
FAQ解答: 自动匹配并回复知识库中已有的常见问题。
复杂问题转人工: 识别到图片、视频描述或退换货意图时,自动提供转人工入口及链接,提升处理效率。
客服响应效率预计提升70%以上,大部分标准问答可实现秒级响应。
预计解放了50%以上的原有人工客服精力,使其能专注于处理高价值的复杂咨询和销售转化。
体验提升: 为用户提供7x24小时即时、准确、一致的标准化服务,购物咨询体验大幅优化。
销售促进: 智能推荐系统有效引导用户需求,推广爆品策略,促进了销售额的转化与提升。
管理优化: 实现了客服流程的标准化和数字化管理,为后续数据分析与优化提供了基础。
📞 联系我们获取定制化解决方案
📩 邮箱:contact@3chatai.com
🌐 官网:www.3chatai.cn
📞 联系我们获取定制化解决方案📩 邮箱:contact@3chatai.com🌐 官网:www.3chatai.cn
📞 联系我们获取定制化解决方案
📩 邮箱:contact@3chatai.com
🌐 官网:www.3chatai.cn
📞 联系我们获取定制化解决方案📩 邮箱:contact@3chatai.com🌐 官网:www.3chatai.cn
一、产品介绍
二、方案价值
三、核心场景
四、产品特性
五、客户案例
3.1售前:能动性AI「营销SOP」执行官
3.2售后:「懂业务」的专家型客服
立即体验3Chat.ai智能客服 👈 7×24小时为您的客户提供专家级服务!
4.1 全渠道聚合对接,统一管理客户咨询
4.2 基于MCP打造的客服智能体,灵活对接业务系统
4.3 个性化预设智能体,客服更具专业性
4.4 一键导入数据,多维度特征自动构建
立即体验3Chat.ai智能客服 👈 7×24小时为您的客户提供专家级服务!
5.1 客户简述
5.2 项目背景
5.3 解决方案
5.4 方案成效
立即体验3Chat.ai智能客服 👈 7×24小时为您的客户提供专家级服务!
5.2.1 痛点:
5.2.2 需求:
5.3.1 业务逻辑:
5.3.2实施过程:
3Chat.ai,原名3Chat,是纽酷科技在2025正式推出的新一代智能客服产品,也是其AI战略的重要里程碑。作为一款专为中国卖家的能动性AI客服智能体,其突破了传统客服被动应答的逻辑,基于「通用大模型+行业专精模型」,在「营销+客服」场景下双发力,将每一次客户互动都转化为业务增长的动力
在2024年,纽酷科技成立AI事业部后,其回顾之前十年服务工厂客户的历程,发现企业数字化正从后端生产向前端服务延伸。在企业客户服务领域,目前的人工客服也需要提高效率,以更低的成本、更短的时间为企业客户提供满意的服务。3Chat.ai 正是基于纽酷科技对制造业 Know-How 的积累,将传统生产和运营管理系统(如 MES、ERP 等系统)的业务理解力注入客服场景的战略级产品。
3Chat.ai:专为中国卖家打造的能动性AI增长引擎
3Chat.ai是一款专为中国卖家的能动性AI客服智能体。彻底突破传统客服被动应答的逻辑,3Chat.ai借助**「营销+客服」双引擎,将每一次客户互动都转化为业务增长的动力。
在售前阶段,3Chat.ai扮演着一个具备销售策略思维的“AI增长官”。它不仅仅是答疑工具,更能主动执行“智能营销SOP”—通过行业化销售话术库与多轮富有节奏感的对话,精准理解用户意图,识别增销机会,并在对话中直接提升转化 。
在售后阶段,它化身为“业务专家”。基于您设定的业务目标(如提升复购率),它能自主执行相应的业务操作,精准识别复购机会,提升客户的忠诚度与生命周期价值。
3Chat.ai是专为中国卖家打造的能动性AI客服智能体。作为售前“AI增长官”,主动执行营销SOP,引导客户转化;化身售后“业务专家”,提升复购与客户生命周期价值。3Chat.ai的能动性贯穿客户触达、转化、复购的全流程,为企业构建主动驱动业务增长的自动化增长闭环。
私域转化+社群营销盘活潜在客户促进转化
智能二次营销回访
👇配置官网,品牌门户的智能客服高手!根据知识库精准回答客户问题,通过预设个性化回复要求,轻松应对官网各类咨询,成为门户独挡一面的智能客服高手!
👇IM协同办公平台无缝对接飞书等企业IM协同平台
👇邮件配置、解析、处理快人一步支持多平台邮箱配置,后台统一管理,自动分类客户邮件(如咨询、投诉、合作),生成优先级标签。AI草拟回复建议,如附产品手册链接或预约表单,人工审核一键发送。
👇即时通讯与社交媒体工具支持微信公众号、WhatsApp等全球主流即时通讯与社交媒体,对话记录自动同步,支持26种语言实时翻译答疑,打破语言壁垒,让跨国服务无缝衔接!
👆MES系统对接充分理解MES等业务系统的每个实体,API,属性字段的全量含义,当用户询问查询订单号,可智能调用MES的“查询生产进度”API,得到全量生产单、生产进度等相关信息!
👆ERP系统对接与ERP无缝集成,能够结合用户的上下文及要求,查询MES系统中BOM的数量,并在ERP中下达新的订单。深度调用不同的业务系统,实现真正的AI原生!
👆基于MCP打造业务集成基于MCP协议打造集成互联,通过提供实时数据、领域知识或动态信息,增强了 LLM 的上下文感知能力,并扩展了其任务协作能力;通过极低的成本即可对接营销、客服、物流、生产等三方系统,让业务全面贯通。
👇多维度,多方式配置属于你的客服智能体角色、答复风格、回复文长短、条件遵循限制、关键词等等多种配置选择,让你真正搭建出你想要的客服画像!
👇AI沙盘,预设所见即所得多维度,多方式预设好的智能体,通过AI沙盘即进行快速测试,预见智能体真实状态。
👇丰富的自定义视觉设置品牌标识、颜色、Slogan等等配置选项,让智能体从内到外充满品牌元素。
👇AI原生的智能客服辅助客服的各个环节
👇全球26种语言,多种移动终端全面适配
👇挖掘数据洞察,持续优化分析对咨询客户形成客户画像,基于AI持续分析,不断校准和优化客服策略,提升客户满意度
https://www.kingsmith.com.cn/goods_all
金史密斯(KINGSMITH)是一家专注于智能健身器材研发、生产和销售的公司,以其创新的折叠智能健身器材而闻名,主要产品包括折叠智能走步机,如WalkingPad系列,是金史密斯开创的全新健身器材品类;折叠智能跑步机,X21跑步机等。金史密斯采取“先难后易”的国际化策略,优先进入市场成熟、竞争激烈的发达国家市场。目前其产品已出口至美国、日本、韩国、西班牙、法国、加拿大、德国等90多个国家和地区,全球销量达到170万台。
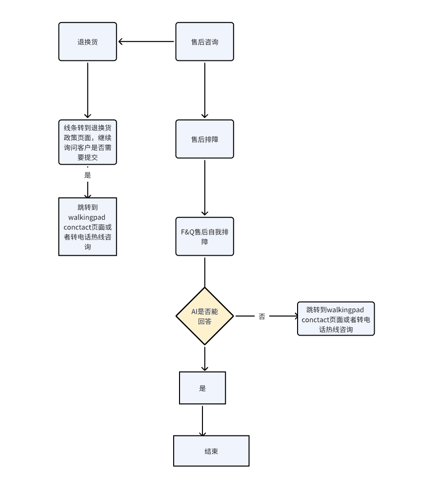
4.售后智能支持:
__IMG_PLACEHOLDER_0____IMG_PLACEHOLDER_1____IMG_PLACEHOLDER_2____IMG_PLACEHOLDER_3____IMG_PLACEHOLDER_4____IMG_PLACEHOLDER_5____IMG_PLACEHOLDER_6____IMG_PLACEHOLDER_7____IMG_PLACEHOLDER_8____IMG_PLACEHOLDER_9____IMG_PLACEHOLDER_10____IMG_PLACEHOLDER_11____IMG_PLACEHOLDER_12____IMG_PLACEHOLDER_13__